UPS(Uninterruptible Power System/Uninterruptible Power Supply),即不间断电源,是将蓄电池(多为铅酸免维护蓄电池)与主机相连接,通过主机逆变器等模块电路将直流电转换成市电的系统设备。主要用于给单台计算机、计算机网络系统或其它电力电子设备如电磁阀、压力变送器等提供稳定、不间断的电力供应。当市电输入正常时,UPS 将市电稳压后供应给负载使用,此时的UPS就是一台交流式电稳压器,同时它还向机内电池充电;当市电中断(事故停电)时, UPS 立即将电池的直流电能,通过逆变器切换转换的方法向负载继续供应220V交流电,使负载维持正常工作并保护负载软、硬件不受损坏。UPS 设备通常对电压过高或电压过低都能提供保护。
不间断电源(UPS)跨接于用户关键设备(负载)和供电电源间,它的功能是保证向负载提供连续的优质的电源,即使在完全断电的情况下,它们也可在预定的时间内(由用户决定)向负载供电。 以下以单机UPS为例进行说明。

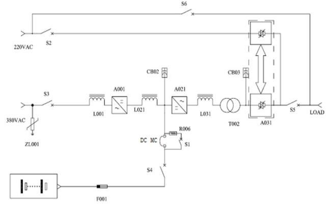
一、电源输入
UPS输入电源: 1. 主电源 2. 旁路电源 3.直流电源
二、UPS切换条件及顺序
1. 正常运行时负荷由主电源经过该系统的整流器、逆变器提供。
2. 当主电源故障时,自动改为由直流电源经逆变器供电。
3. 当逆变器或直流电源故障时,UPS通过静态开关自动转换成旁路电源供电。
4. 当UPS需要维修时,又可通过先通后断的手动旁路开关由旁路电源直接向负荷供电。
三、运行模式


1.系统正常运行模式
此系统运行模式为市电输入,经整流器将交流市电转为纯净、无突波、无杂讯的直流电源,提供逆变器使用,而逆变器会将直流电源再转为比市电更稳定的交流电源输出,经静态开关再输出至负载,此时系统为INVERTER 电源供应负载。
2.内部旁路运行模式
此系统运行模式为当逆变器发生异常,如机内温度过高、或输出负载过载,超过系统逆变器所能负荷的范围时,DSP 会自动将系统由逆变器模式切换到内部旁路运行模式,以防止系统损坏,此时输入由第二电源经旁路回路,静态开关模块输出至负载,此时为旁路电源供应负载。
3.系统电池供电运行模式
此系统运行模式为无市电输入时,系统由电池经逆变器,经静态开关至输出负载,此时为电池电源供电,使得交流输出不会中断。使用电池供电时,其供电时间因电池数量与负载量大小而有所不同,故建议如果市电中断时,请尽快做资料的存贮与正常的关机程序。
4.系统手动维修旁路运行模式
此系统运行模式为当系统需进行维护,而负载供电又不可中断时使用。手动闭合手动维修旁路开关,市电经由手动维修开关输出至负载,此时负载的电源为市电电源供应。此一系统运行模式为专业维护人员方可操作,可用来对UPS 系统进行维护、清洁及保养。
5.系统紧急关机模式
此系统运行模式为无任何电源输出,此操作模式必须在UPS 确定为紧急状况时才可启动,否则当此功能被启动时,UPS 将被关闭,并导致无任何输出电压。
四、操作面板说明

1、面板上亦提供多个LED,其代表意义如下:
(a) 输入LED(INPUT)
-当输入无熔丝开关闭合,有正常电源输入时,此LED 灯会亮起,表示主电源已输入。
(b) 整流器LED(RECTIFIER)
-当整流器在正常情况下工作时,此LED 灯会亮起,表示整流器工作正常。
(c) 充电LED(CHARGE)
当整流器开启,可对电池进行充电时,此LED 灯会亮起,表示有能力对电池充电。但必须系
统含充电机,才实际有对电池充电,若无充电机,则此灯号仅代表有能力充电。
(d) 放电LED(DISCHARGE)
当系统无电源输入,由电池供电时,此LED 灯会亮起,表示此时系统是由电池供电。
(e) 逆变器LED(INVERTER)
当逆变器启动时,此LED 灯会亮起,表示系统输出是由逆变器供应。
(f) 输出LED(OUTPUT)
当输出无熔丝开关(S5)闭合时,此LED 灯会亮起,表示端子台上系统已提供输出电源了。
(g) 旁路LED(BYPASS)
当系统由BYPASS 电源提供输出时,此LED 灯会亮起,表示此时系统输出并不是由逆变器提供,
而是由BYPASS 电源提供。
(h) 维修旁路LED(MANUAL BYPASS)
当系统的维修旁路无熔丝开关(S6)闭合时,此LED 灯会亮起,表示此时已在维修旁路状态,
逆变器无法启动,系统将由旁路电源直接输出。
2、系统流程指示灯运行时,共可分为下列四种方式:
(a)系统正常运行方式:INPUT、RECTIFIER、CHARGE 、INVERTER、OUTPUT 灯亮,其余熄灭。
(b)系统旁路运行方式:BYPASS、OUTPUT 灯亮,其余熄灭。
(C)电池供应运行方式:DISCHARGE、INVERTER、OUTPUT 灯亮,其余熄灭。
(d)维修旁路运行方式:S6 无熔丝开关切换至ON 位置时,只有MANUAL BYPASS 灯亮,其余熄灭,此时表示系统已正确切换到维修旁路,待S1、S2、S3、S4、S5 断开(OFF)后,再使用放电治具泄放DC电容器上之电压,完成后,MANUAL BYPASS 熄灭,此时即可执行保养与维修。
3、重点介绍:紧急停止按键(EPO):
面板后方提供了一个紧急停止按键及一个扩充插槽,用于紧急状况,需将系统立即停止时,可用此按键。将EPO 按键按下,即可关闭UPS 系统,当关闭UPS 后,整个系统将关闭锁住,所有状态停止,且无输出任何电压。若要系统重新启动,需将面板上的OFF 键按下,再按ENTER 键确认,即可进行重新启动程序。
五、UPS切换试验
1、试验目的: 通过试验可以判断UPS装置是否可以正常进行切换,切换时的波形是否符合要求,以保证UPS装置在外部供电失去、主回路故障的情况下可以正常的进行切换,确保UPS装置所带负载不失电,同时为负载提供合格的电源。

2、试验前方式: UPS系统主机柜各电源正常,开关在合,电压正 常,UPS系统在工作正常运行方式: (a)UPS主机柜电源一,UPS直流电源一开关在合,电压正常;
(b)UPS主机柜电源二,UPS直流电源二开关在合,电压正常;
(c)UPS旁路电源开关在合,电压正常;
(d)UPS系统在正常运行方式。

切换步骤: UPS主机柜切换试验

a 将2号主机柜退出运行。
b 将录波器接于主机柜内输出开关U28下口。
c 断开主回路开关U22,主机柜自动切换至直流回路,录取切换过程中波形,整个过程中负载不掉电,电压稳定无波动。
d.合上主回路开关U22,主机柜由直流自动切换至主回路,录取切换过程中波形,整个过程中负载不掉电,电压稳定无波动。
e.断开主机柜内回路开关U22,再直流回路开关U24,切换至旁路运行,录取切换过程中波形,整个过程中负载不掉电,电压稳定无波动。
f.合上1号主机柜内主回路开关U22,主机柜由旁路自动切换至主回路,录取切换过程中波形,整个过程中负载不掉电,电压稳定无波动。
g. 合上直流回路开关U24。
h. 检查UPS系统在正常运行方式
六、数据分析
UPS主机柜切换试验
1. 主回路切至直流回路(直切主略)

如上图:切换时录取的波形无明显波动,切换正常。
2、直流回路切至旁路

如上图:切换时录取的波形有稍微波动。
3、旁切主略。
七、试验总结:
根据切换时的波形分析,当UPS在进行主回路切至直流回路、直流回路切至主回路和旁路切至主回路时波形均无明显变化,切换正常。但当进行主回路及直流回路切至旁路时,波形稍微的压降,根据UPS装置切换的允许范围判断该波形的压降时间在合格的范围内,因此不影响现场设备的正常运行。















