Dubbo是是一个高性能,基于Java的RPC框架,由阿里巴巴开源。一个分布式的服务框架。可以实现SOA(面向服务的架构)架构。 Dubbo使用的公司:京东、当当、阿里巴巴、中国电信等等。
分布式服务架构的由来
以下式架构演变过程(以下案例纯粹为了说明问题,跟业务本身无关):
早期,电信只有座机的时候,系统只有一个打电话的功能和一个计费的功能。因为业务单一,所以只有一个系统。
-
单一业务的单体式架构

后来,电信业务丰富起来了。新增了“短信”、“宽带”、“手机流量”等业务功能。按照常规做法,也只会在原有的“打电话”单一业务系统的基础上,多添加几个业务功能模块而已。所有的业务功能(““电话”、“短信”、“宽带”、“手机流量””)都还是在一个项目内部。如下图:
-
多业务单体式架构

多业务模式下的单体架构,当业务不断扩张、系统内部的业务功能模块越来越多,会导致如下问题:
1、会导致业务功能模块的耦合度太高、不利于扩展和维护,以及推广。
2、再者程序中存在一个魔性的数字:65535(16bit最大值)限制,(因为调用方法的指令容量只有16bit,65535正好是16bit能容纳的最大数字)。重复的方法数太多,会加速达到这个上限。(比如Android 应用65535很容易就上限了)。
比如淘宝、天猫、阿里巴巴三个项目都需要用到支付,设想,将淘宝、天猫、阿里巴巴三个项目整合成一个项目的三个业务功能模块,将会比较杂乱。所以,出现了淘宝、天猫、阿里巴巴三个独立的项目,类似下图:
-
垂直架构

通过一步一步演变,架构已经成为如图所示的垂直式架构。但是大家都发现了其中的计费功能出现了4次。这样肯定不利于项目的维护和统一配置。(并且上图的计费只是众多可能重复模块中的一员)。所以不得不将多个项目都要使用的相同模块独立出来,共享给业务功能使用。这样,就演变成如下图架构:

如图所示,计费被单独提炼出来成为一个独立的app,共其他app共同使用。图中“其他”模块用来代替千千万万类似计费的模块。
这样一来,每一个方块就是一个独立的应用。这样解决了业务复杂度,将业务模块化、独立化,方便共享和扩展。这样的架构带给我们需要解决的问题如下:
1、各个独立app之间的通信问题怎么解决?
2、怎么做到统一调度、协调处理。
3、如果计费模块是并发最大的模块,但是其他模块并发不是很大。则需要对计费进行负载均衡,怎么实现?
架构演变过程

什么是RPC?
RPC(Remote Procedure Call Protocol)远程过程调用协议。服务器A调用服务器B上的方法的一种技术。Dubbo就是一个RPC框架,实现了远程过程调用。
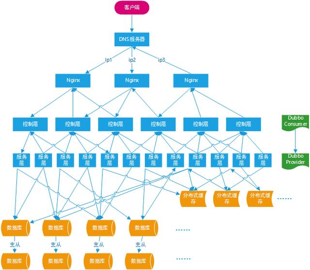
Dubbo的原理图

dubbo主要的三个要素:1、接口的远程调用2、负载均衡。3、服务自动注册和发现
Dubbo的使用
1、说明
Dubbo框架需要有注册中心,本案例中使用Redis作为Dubbo的注册中心。除了Redis外,Zookeeper等也可以作为Dubbo的注册中心。
2、环境要求
JDK 1.6以上。
3、添加依赖
<dependencies> <!-- https://mvnrepository.com/artifact/com.alibaba/dubbo --> <dependency> <groupId>com.alibaba</groupId> <artifactId>dubbo</artifactId> <version>2.5.5</version> </dependency> <dependency> <groupId>redis.clients</groupId> <artifactId>jedis</artifactId> <version>2.9.0</version> </dependency> <dependency> <groupId>org.springframework.data</groupId> <artifactId>spring-data-redis</artifactId> <version>1.8.4.RELEASE</version> </dependency> <dependency> <groupId>org.springframework</groupId> <artifactId>spring-context</artifactId> <version>4.3.11.RELEASE</version> </dependency> <dependency> <groupId>junit</groupId> <artifactId>junit</artifactId> <version>4.12</version> </dependency> <dependency> <groupId>org.springframework</groupId> <artifactId>spring-test</artifactId> <version>4.3.11.RELEASE</version> </dependency> </dependencies>
4、定义Dubbo服务接口
其实就是创建一个独立的module(并且在pom.xml导入以上依赖),在module中创建一些接口和方法(也叫服务)。比如在dubbo_service_interface中创建一个接口IDubboService,代码如下:
package com.javen.dubbo.service;import java.util.List;/*** Dubbo的服务* @author yangjw*/public interface IDubboService { List<String> getData(String data);}
5、定义服务提供者(接口具体实现者)
创建另外一个module,命名dubbo_provider1(并且在pom.xml导入以上依赖)。将dubbo_service_interface作为依赖添加进来。
1、在其中创建类DubboService,并且继承IDubboService接口。代码如下:
package com.javen.dubbo.provider;import com.javen.dubbo.service.IDubboService;import org.springframework.stereotype.Component;import java.util.ArrayList;import java.util.List;/*** 服务提供者* @author yangjw*/@Component("dubboService")public class DubboService implements IDubboService{ public List<String> getData(String data) { ArrayList<String> list = new ArrayList<String>(); list.add("这是Dubbo中Provider返回的数据:" + data); return list; }}
2、配置spring-dubbo.xml,代码如下:
<?xml version="1.0" encoding="UTF-8"?><beans xmlns="http://www.springframework.org/schema/beans" xmlns:xsi="http://www.w3.org/2001/XMLSchema-instance" xmlns:context="http://www.springframework.org/schema/context" xmlns:dubbo="http://code.alibabatech.com/schema/dubbo" xsi:schemaLocation="http://www.springframework.org/schema/beans http://www.springframework.org/schema/beans/spring-beans.xsd http://www.springframework.org/schema/context http://www.springframework.org/schema/context/spring-context.xsd http://code.alibabatech.com/schema/dubbo http://code.alibabatech.com/schema/dubbo/dubbo.xsd"> <context:annotation-config/> <context:component-scan base-package="com.javen.dubbo.provider"/> <!--配置dubbo服务的唯一名称 --> <dubbo:application name="dubbo_provider1"/> <!--将服务注册到redis中,并且配置协议和端口为20880--> <dubbo:registry address="redis://192.168.72.188:6379"/> <dubbo:protocol name="dubbo" port="20880"/> <!--配置服务接口,ref关联到服务实现类--> <dubbo:service interface="com.javen.dubbo.service.IDubboService" ref="dubboService"/></beans>
3、启动Provider,代码如下:
package com.javen.dubbo.provider;import org.springframework.context.support.ClassPathXmlApplicationContext;import java.io.IOException;public class StartProvider { public static void main(String[] args) throws IOException { ClassPathXmlApplicationContext context = new ClassPathXmlApplicationContext( new String[] {"spring-dubbo.xml"}); System.out.println("服务1启动~~~"); context.start(); //线程阻塞:保证服务一直存在,如果线程结束,服务终止 System.in.read(); // press any key to exit }}
6、定义服务消费者(接口的具体调用者)
再创建一个module,命名dubbo_consumer(并且在pom.xml导入以上依赖)。将dubbo_service_interface作为依赖添加进来。
1、配置spring-dubbo.xml,代码如下:
<?xml version="1.0" encoding="UTF-8"?><beans xmlns="http://www.springframework.org/schema/beans" xmlns:xsi="http://www.w3.org/2001/XMLSchema-instance" xmlns:dubbo="http://code.alibabatech.com/schema/dubbo" xsi:schemaLocation="http://www.springframework.org/schema/beans http://www.springframework.org/schema/beans/spring-beans.xsd http://code.alibabatech.com/schema/dubbo http://code.alibabatech.com/schema/dubbo/dubbo.xsd"> <dubbo:application name="demo-consumer"/> <dubbo:registry address="redis://192.168.72.188:6379"/> <dubbo:reference id="demoService" interface="com.javen.dubbo.service.IDubboService"/></beans>
2、测试
package com.test;import com.javen.dubbo.service.IDubboService;import org.junit.Test;import org.junit.runner.RunWith;import org.springframework.beans.factory.annotation.Autowired;import org.springframework.test.context.ContextConfiguration;import org.springframework.test.context.junit4.SpringJUnit4ClassRunner;import javax.annotation.Resource;import java.util.List;@RunWith(SpringJUnit4ClassRunner.class)@ContextConfiguration("classpath:spring-dubbo.xml")public class DubboTest { @Resource(name = "demoService") private IDubboService dubboService; @Test public void testDubbo(){ List<String> haha = dubboService.getData("haha"); System.out.println(haha.get(0)); }}
Dubbo、MyCat、主从配置读写分离、redis分布式、JTA分布式事务的关系。

dubbo默认每次只访问一个服务器,需要主从配合完成数据同步。
<!--replicate可以实现所有服务器同步写,但是只读取单台服务器。默认是failover,读写都是单台服务器--> <dubbo:registry cluster="replicate" address="redis://192.168.72.188:6379"/>















