经济观察网 记者 郑淯心10月16日,帆软联合灰度认知社发布《新零售数据认知流报告》(以下简称“报告”),《报告》认为,目前新零售分为业态流阿里系和技术流腾讯系,并指出新零售目前的三大痛点在于流量运营、数据运营以及认知运营。
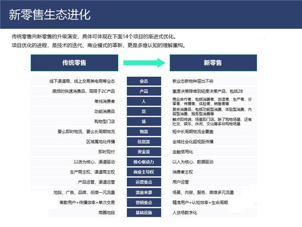
报告撰写方相关负责人对经济观察网记者称,新零售的生态进化是项目优化的进程,是技术的迭代、商业模式的革新,更是多维认知的理解重构。零售正在从传统零售的重度决策走向轻度决策。而企业营销需要从传统的产品营销走向认知营销。
两大体系三大主权
《报告》称,业态流阿里系和技术流腾讯系是目前新零售的两大体系。其中阿里系指以消费者体验为中心的数据驱动的泛零售形态,其主要包括标准电商、快消商超、家电数码、服饰百货、家居家装等在内的八种新业态,其特征是透过数据,洞察消费者需求、线上线下深度融合以及新业态+新物种。腾讯系的技术流体系则是指传统零售业的智慧零售解决方案供应商,包括了微信公众号、小程序、微信支付、社交广告、企业微信、云计算、大数据与人工智能安全七种新技术。赋能新零售,服务传统零售、场景驱动,连接海量用户、社交流量+技术是腾讯系的三大特征。
目前的新零售包括三种主权:第一是以可口可乐、茅台等国民级品牌为代表的生产商主权,这类产品主要靠产品运营作为关键驱动因素,具有强不可替代性,其广告目的是通过大众传播,创造高消费欲望,其消费者清楚自身需求,需求中存在关键消费因素,生产商可以针对关键消费因素,一方面规模化生产,降低经营成本,另一方面规模化广告,激发消费。
第二种主权体系是以线下苏宁、永辉;线上阿里、腾讯为代表的渠道商主权,此类产品将流量运营作为其关键驱动因素,其广告目的是通过分众传播,实现流量变现,其消费目的是消费者集散地,选品策略基于关键消费因素,渠道商分别连接供应商与消费者,两头都处于相对。
消费者主权主要以美团点评、今日头条为代表,基于用户行为进行窄众传播,以用户运营作为关键驱动因素。这类消费者不一定知道自己的需求,或者需求欲望不够强烈,其消费需求来自于用户行为的数字化洞察能力和认知管理能力,个体消费决策具有随机性和偶发性,但整体有规律可循。
传统零售三大痛点
《报告》指出,流量、数据和认知运营分别是传统零售的三大痛点。基于此,报告提出重新定义流量、数据和认知。
随着信息技术的发展,流量成本与获客成本大幅提升,移动互联网趋于主导,改变了传统流量运营思维与方法,同时由于互联网流量红利结束,传统零售陷入了找不到流量增量的尴尬境遇。
基于此情况,《报告》指出,应当重新定义流量,流量是以注意力为担保的认知货币发行权。
流量通过认知货币,把商业主导权从消费者手中,一步一步向渠道商和生产商转移。互联网电商有四大流量入口,分别是搜索型电商、交易型电商、社交型电商、内容型电商。每个新产品新市场的流量,都是这4种基础流量的递进循环,即搜索—交易—社交—内容。再到下一个新产品循环。与传统流量相比,新零售以消费者为核心,在用户触点、用户需求、用户动机三个维度进行深度运营。
《报告》认为,对于数据,是把经验主义的商业因果关系,转化成可追溯、可视化、可复制的商业变量关系,通过数据的融合与时效,解决数据孤岛。通过理解数据意义、彰显数据价值、选取合适的分析逻辑与分析维度。数据化对于内外部流程的重构,建立数据驱动的思维与决策体系。
《报告》指出,从认知的角度来说,认知是用户进行商业决策的核心资源。用户对企业的认知,是企业的战略资产。企业对用户的认知,是企业的竞争优势。认知效率包括人际传播效率与个人决策效率两部分。其中,人际传播效率是指商家在什么场景下接触到用户,个人决策效率是指用户在什么场景下联想到商家。
此外,《报告》中还指出,目前新零售九大战略增长路径包括数据驱动、场景驱动、用户驱动、价值升维、决策降维、需求分级、单品战略、内容营销和时代红利。其中,关于时代红利这一路径,《报告》中提到,第一轮的互联网红利是电商物流化+物流电商化(长周期物流),第二轮的互联网红利是,餐饮零售化+零售餐饮化(短周期物流)。而这一轮正在如火如荼的窗口期中,传统餐饮零售化升级、新茶饮零售、新物种零售,都是业绩爆发式增长点。
《报告》指出,传统线下连锁门店的人效、坪效已经触达天花板,传统线上交易型电商的用户增长已经触达天花板以及线上社交流量变现一直没找到规模化的商业案例是零售业的困境与焦虑,因此,新零售应运而生,是时代的产物。以消费者为核心,重构云端终端;以数据为驱动,重构消费场景;以效率为目标,重构商业价值成为了新零售进行价值重构的主要内容。





















































