官网首页
WAP手机版
AI相机 |
AI体质 |
获客宝(工业年卡) |
人才招聘 |
乐天人才网 |
清远佬网 |
网址导航 |
客户案例 |
内部演示 |
首页
人工智能
专业软件开发商&智慧解决方案提供商&系统集成服务商
AI 相机
AI 中医体质
获客宝(工业年卡)
AI 立马上岗
AI 智能体
AI 值日星官(磁吸萌宠)
AI 模型芯片
共享内存系统
AI 科技特派员
AI 招商平台
软件行业
专业软件开发商&智慧解决方案提供商&系统集成服务商
软件开发
物理大数据
下一代交互
物联网
云计算
大数据与分析
智慧的运算
企业移动应用
云服务
中台系统
智慧系统
专业软件开发商&智慧解决方案提供商&系统集成服务商
5G赋能
智慧SDK
机器视觉识别
工业机器人
毫米波雷达
UWB室内定位
智慧城市
智慧生活
智慧交通
智慧农业
智慧环保
智慧工厂
智慧教育
智慧医疗
智慧旅游
智慧社区
智慧金融
智慧酒店
智慧家居
智慧物流
智慧办公
智慧机房
智慧社交
智慧政务
生物识别
图像识别
视频识别
智慧政务
互联网+
专业软件开发商&智慧解决方案提供商&系统集成服务商
农村电商
微网站
智慧融合网站
网络推广
软件开发
产品中心
专业软件开发商&智慧解决方案提供商&系统集成服务商
激光设备
疫情防控产品
高拍仪一体机
政务一体机
双杠品牌
QYSED品牌
HIQY品牌
3D教学智慧黑板
智慧博物馆
LBS应用产品
室内精准定位
桥梁防撞系统
智慧展示系统
产品溯源系统
智慧呼叫系统
3D立体扫描
孵化器产品
混合虚拟现实
下一代硬件/软件
安防监控
软件产品
网站产品
桑达OA
微网站
防雷产品
网络设备
LED屏幕
光纤产品
前台多合一认证设备
扫描仪
模拟灭火系统
心肺复苏体验系统
VR行走平台
知识库
专业软件开发商&智慧解决方案提供商&系统集成服务商
施工标准
ITSS常识
系统集成
等保2.0
网络安全
软件开发
Oracle
智慧媒体
智慧城市
智慧博物馆
法规制度
职场规则
常规软件应用
安全交通
财务会计
宏观经济
数字农业
两化融合
科技政策
贯标知识
社会团体
医疗保健
公文写作
吃喝玩乐
学术论文
摄影艺术
经营管理
家庭教育
office技巧
了解清远
疫情防控
关于我们
专业软件开发商&智慧解决方案提供商&系统集成业务服务商
公司介绍
公司简介
公司文化
发展简史
荣誉资质
人才招聘
联系我们
智慧投资
投资对象
投资项目
投资合作
人才招聘
职位招聘
新闻中心
公司动态
行业动态
行业解决方案
技术应用
经典名言
同读一文
成功案例
成功案例
知识库
SOLUTION
施工标准
ITSS常识
系统集成
办公设备
弱电机房
维修维护
LINUX系统
网络维护
软件维护
校园教育
安防消防
防雷气象
医药医疗
光电设备
服务器维护
数据库维护
等保2.0
网络安全
软件开发
国内开源镜像
软件开发入门
AR/VR开发
JAVA基础
spring boot
spring cloud
Oracle
智慧媒体
智慧城市
智慧博物馆
法规制度
职场规则
社交商务
常规软件应用
安全交通
财务会计
发票分类与编码
财务知识
宏观经济
数字农业
两化融合
科技政策
高新技术政策
技术合同知识
技术先进型服务企业
税收政策
贯标知识
ISO认证
知识产权管理体系认证
ITSS体系认证
社会团体
医疗保健
公文写作
吃喝玩乐
学术论文
摄影艺术
经营管理
家庭教育
office技巧
了解清远
疫情防控
您现在的位置:
首页
»
知识库
»
智慧城市
智慧城市
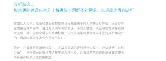
2019智慧医院白皮书
发布日期:2018-12-19
上一篇:
陈桂秋:城市大脑要为未来智慧城市规划!
下一篇:
2018年智慧城市发展水平评估结果发布,深圳第一
【打印此文】
【关闭窗口】
企业文化
Corporate
culture
发展简史
Development
history
诚邀合作
INVITE
COOPERATION
联系我们
QYSED
CONTACT US
1.公司登记注册于2003年1月27日,清远市桑达电子网络媒体有限公司
2.公司2006年起成为清远市政府定点协议供货商,电子采购供货商
3.公司2007年被清远市相关政府部门评为安防行业状元
4.公司2007年起成为长城电脑清远如意服务站(SP368)
5.公司2007年承建清远市横河路口电子警察工程,开创清远电子警察先河。
6.公司2007年起成为IBM合作伙伴、公司2010年底成为金蝶软件清远金牌代理(伙伴编号:30030013)
7.公司组团队参加南方都市报组织的创富评选,获广东80强。公司申请多项软件著作权、专利权
8.2016年起公司成为粤东西北地区为数不多的双软企业,确立“让软件驱动世界,让智能改变生活!"企业理想
9.2016-01-29更名为广东互动电子网络媒体有限公司
10.2021-01-13更名为广东互动电子有限公司
投资合作咨询热线电话:0763-3391888 3323588
做一个负责任的百年企业! 天行健,君子以自强不息;地势坤,君子以厚德载物;
为用户创造价值! 让软件驱动世界; 让智能改变生活; 超越顾客期望,帮助顾客成功;
对客户负责,对员工负责,对企业命运负责!帮助支持公司的客户成功;帮助忠诚于公司的员工成功!
联系电话:0763-3391888 3323588 3318977
服务热线:18023314222 QQ:529623964
工作QQ:2501204690 商务QQ: 602045550
投资及业务投诉QQ: 529623964
微信:小米哥 微信号:qysed3391888
腾讯微博:桑达网络-基石与起点
E-MAIL:222#QYSED.CN ok3391888#163.com (请用@替换#)
在线客服
系统集成咨询
网站\微信\软件咨询
售后服务
投资合作
会员中心
关停窗口