信息系统安全等级保护技术类安全要求与信息系统提供的技术安全机制有关,主要通过在信息系统中部署软硬件并正确的配置其安全功能来实现。
基本技术要求从物理安全、网络安全、主机安全、应用安全和数据安全几个层面提出。
一、物理安全
1.1
物理位置的选择

1.2
物理访问控制

1.3
防盗窃和防破坏

1.4
防雷击

1.5
防火

1.6
标防水和防潮

1.7
防静电


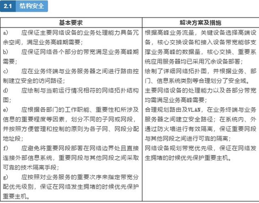
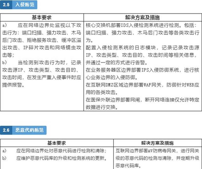
二、 网络安全





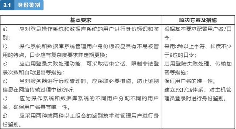
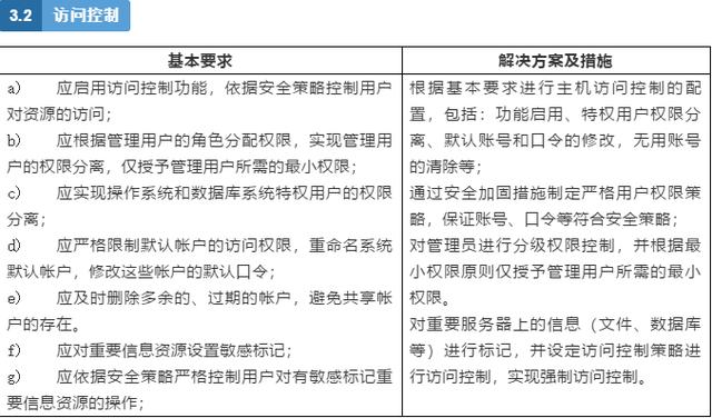
三、主机安全





四、应用安全






五、数据安全与备份恢复


(本文属知识库及科普性质,资料来源互联网,版权归原作者所有)
信息系统安全等级保护技术类安全要求与信息系统提供的技术安全机制有关,主要通过在信息系统中部署软硬件并正确的配置其安全功能来实现。
基本技术要求从物理安全、网络安全、主机安全、应用安全和数据安全几个层面提出。
一、物理安全
1.1
物理位置的选择

1.2
物理访问控制

1.3
防盗窃和防破坏

1.4
防雷击

1.5
防火

1.6
标防水和防潮

1.7
防静电


二、 网络安全





三、主机安全





四、应用安全






五、数据安全与备份恢复


(本文属知识库及科普性质,资料来源互联网,版权归原作者所有)